AEC AEC4900智能型电机控制器技术说明书:[1]

 时间:2026-02-16 05:49:58

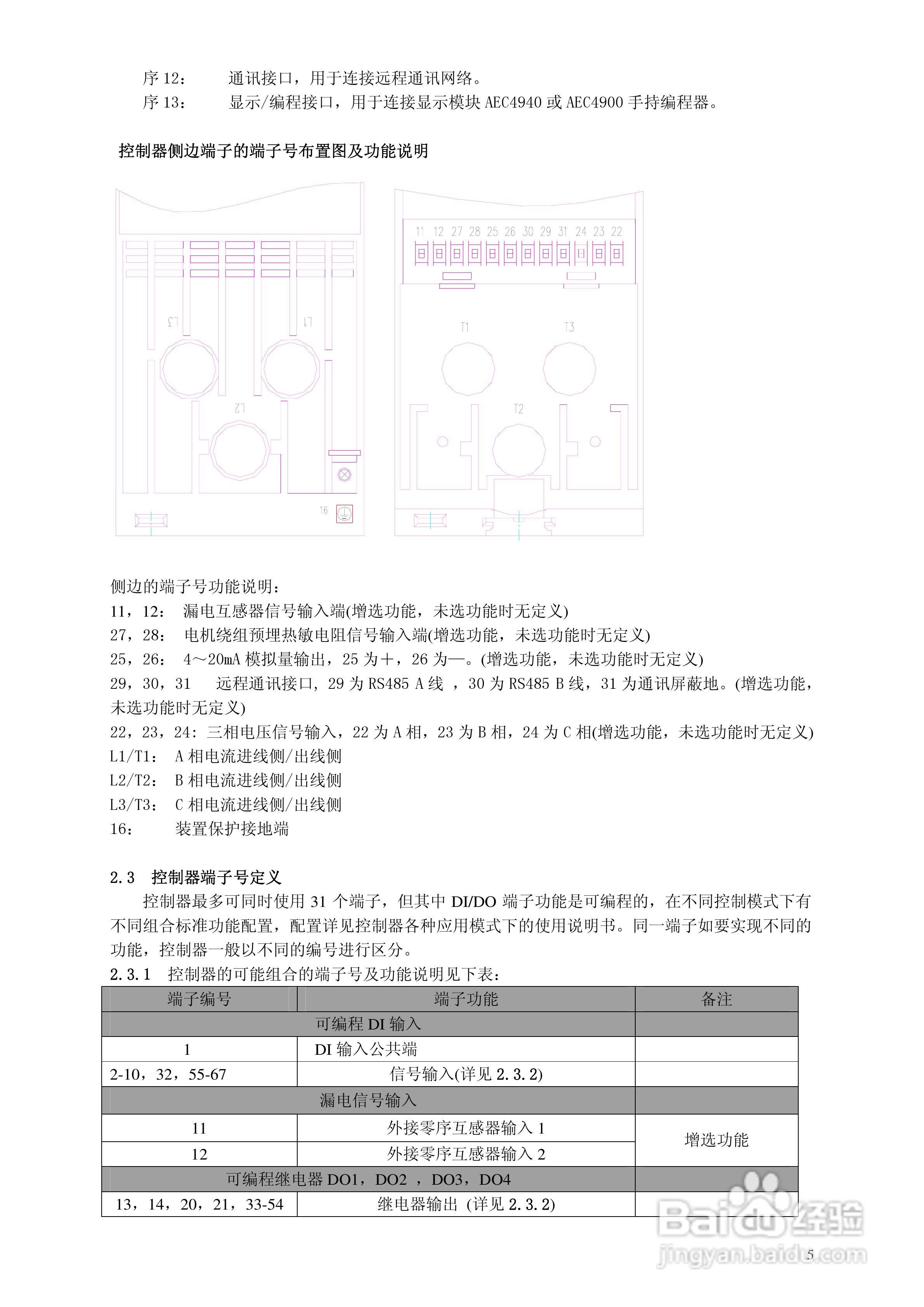
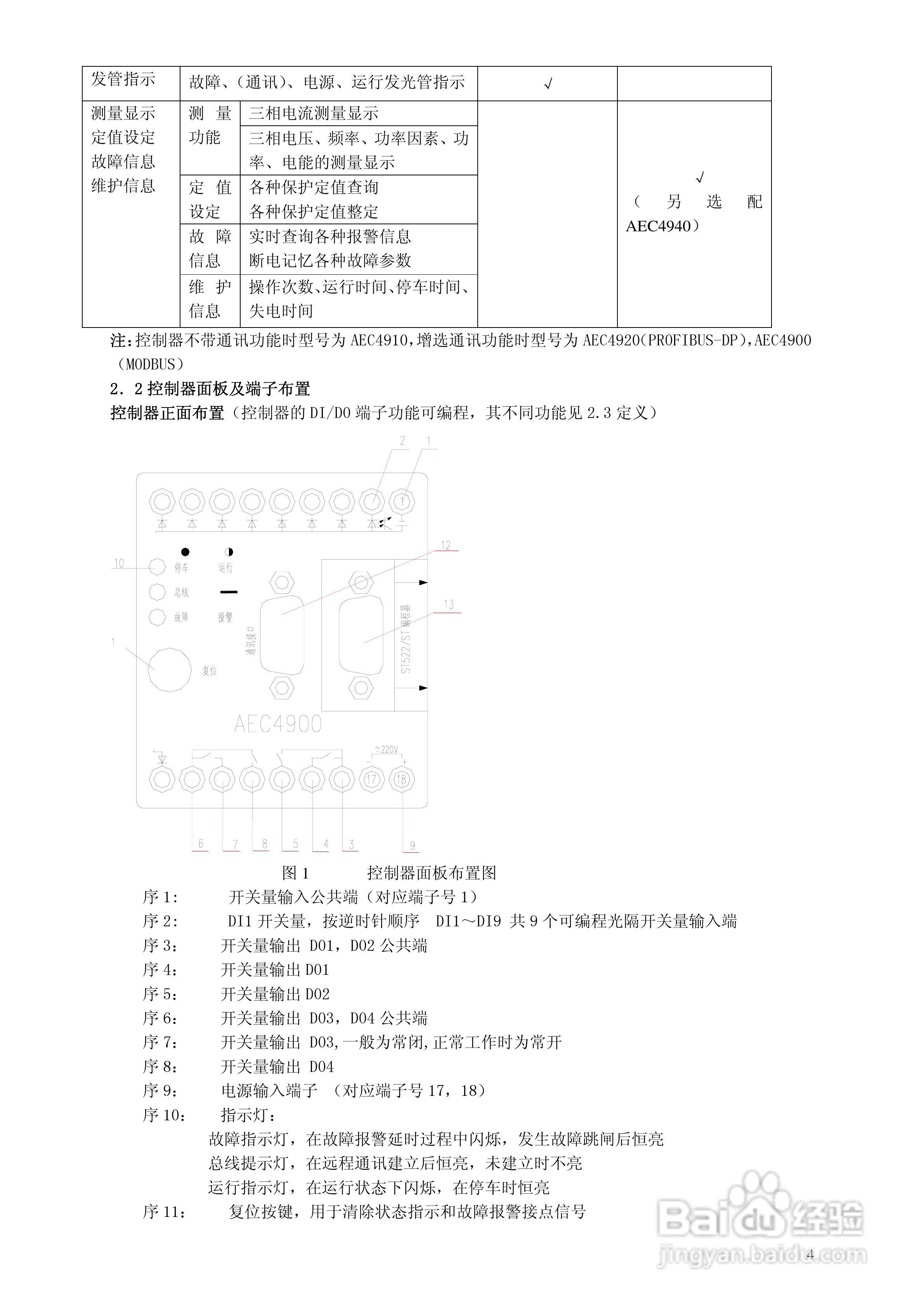
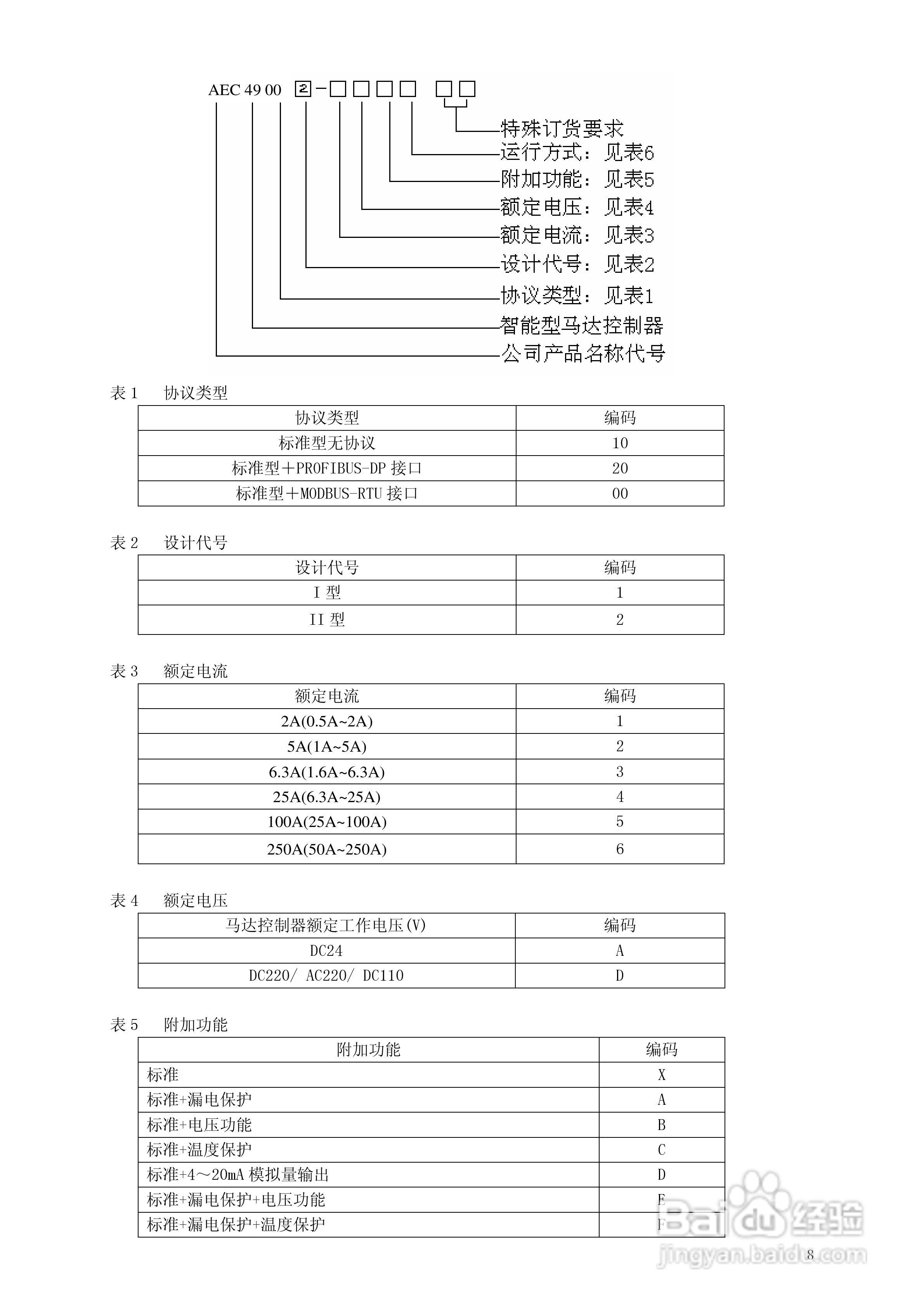
本篇为《AEC AEC4900智能型电机控制器技术说明书》,主要介绍该产品的使用方法以及常见故障解决方案。


AEC AEC4900智能型电机控制器技术说明书:[1]

AEC AEC4900智能型电机控制器技术说明书:[1]

AEC AEC4900智能型电机控制器技术说明书:[1]

AEC AEC4900智能型电机控制器技术说明书:[1]

AEC AEC4900智能型电机控制器技术说明书:[1]

AEC AEC4900智能型电机控制器技术说明书:[1]

AEC AEC4900智能型电机控制器技术说明书:[1]

AEC AEC4900智能型电机控制器技术说明书:[1]

AEC AEC4900智能型电机控制器技术说明书:[1]

AEC AEC4900智能型电机控制器技术说明书:[1]

(共篇)下一篇:
  • 什么样的人会得肩周炎?都有什么症状?
  • 星际旅行指南1中文
  • 高空工作注意哪些事项?
  • XSB-1力值显示控制仪使用说明书:[3]
  • 乳腺增生怎么治最好 女人乳腺增生怎么办?
  • 热门搜索
    微信怎么发说说 电脑c盘怎么清理 头疼怎么缓解 血压压差小是怎么回事 快穿之男神怎么又黑化了 孩子叛逆期怎么管教最合适 我的世界附魔台怎么用 黄豆芽怎么做好吃 家训怎么写 螃蟹怎么清洗干净