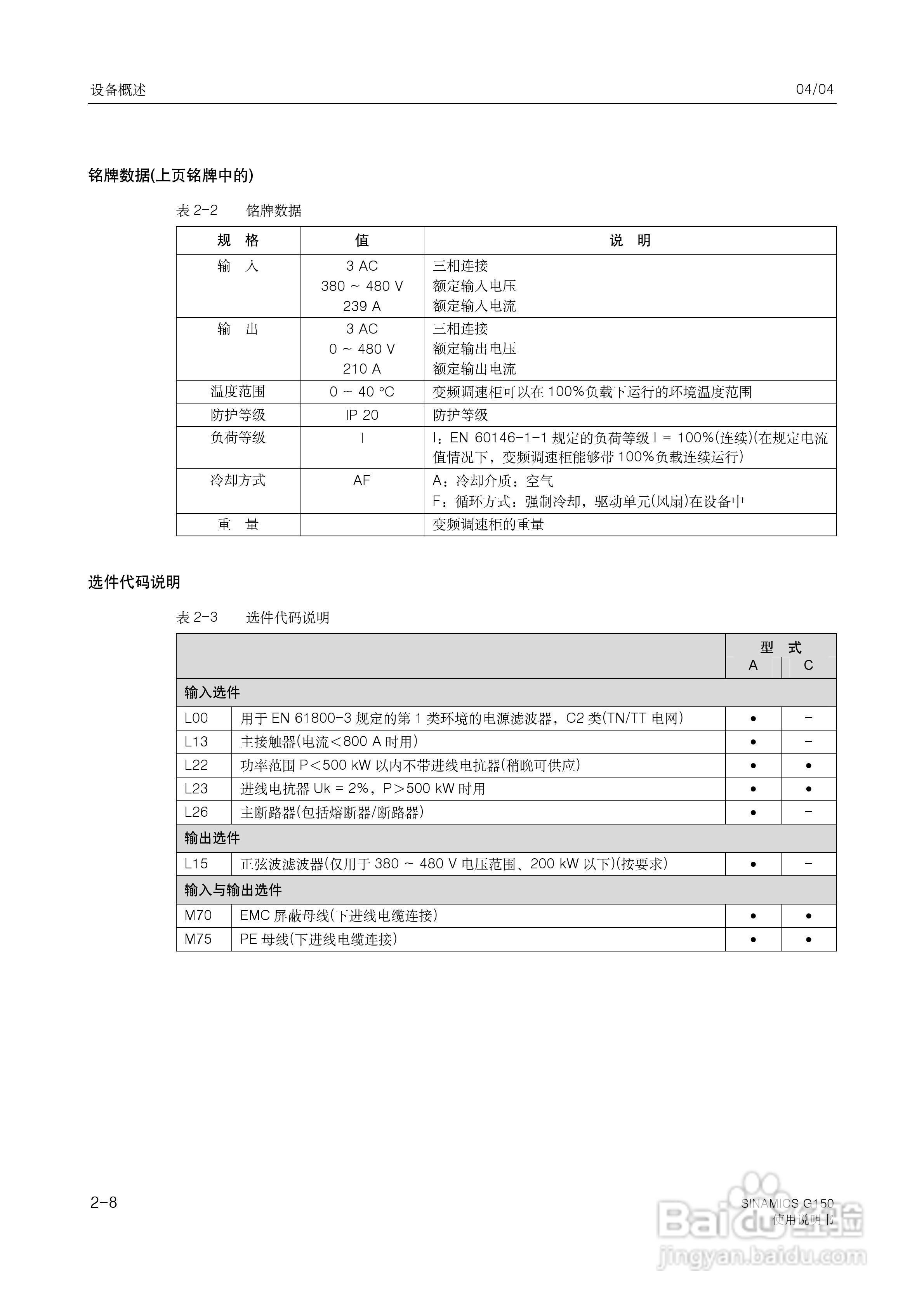
西门子变频调速柜SINAMICS G150使用说明书:[3]

 时间:2024-11-28 04:34:14

本篇为《西门子变频调速柜SINAMICS G150使用说明书》,主要介绍该产品的使用方法以及常见故障解决方案。

西门子变频调速柜SINAMICS G150使用说明书:[3]

西门子变频调速柜SINAMICS G150使用说明书:[3]

西门子变频调速柜SINAMICS G150使用说明书:[3]

西门子变频调速柜SINAMICS G150使用说明书:[3]

西门子变频调速柜SINAMICS G150使用说明书:[3]

西门子变频调速柜SINAMICS G150使用说明书:[3]

西门子变频调速柜SINAMICS G150使用说明书:[3]

西门子变频调速柜SINAMICS G150使用说明书:[3]

西门子变频调速柜SINAMICS G150使用说明书:[3]

西门子变频调速柜SINAMICS G150使用说明书:[3]

  • 和利时MACS V5.2.4软件安装教程
  • Win7笔记本触摸板怎么打开?
  • 华硕笔记本x541n怎么操作
  • WIN10系统使用技巧之无法打开此安装程序
  • win10系统设置默认开始菜单?切换经典菜单?
  • 热门搜索
    日本樱花什么时候开 左脸长痘痘是什么原因 对比度是什么意思 trc是什么意思 男人喜欢什么礼物 办营业执照需要什么资料 vis是什么意思 purple是什么颜色 斗破苍穹第二季什么时候上映 pet是什么